搜索

资讯详情

返回
全国首个针对新型储能参与一次调频有偿服务的地方政策正式发布
2022年05月22日
阅读(768)
类型:政策动态
 
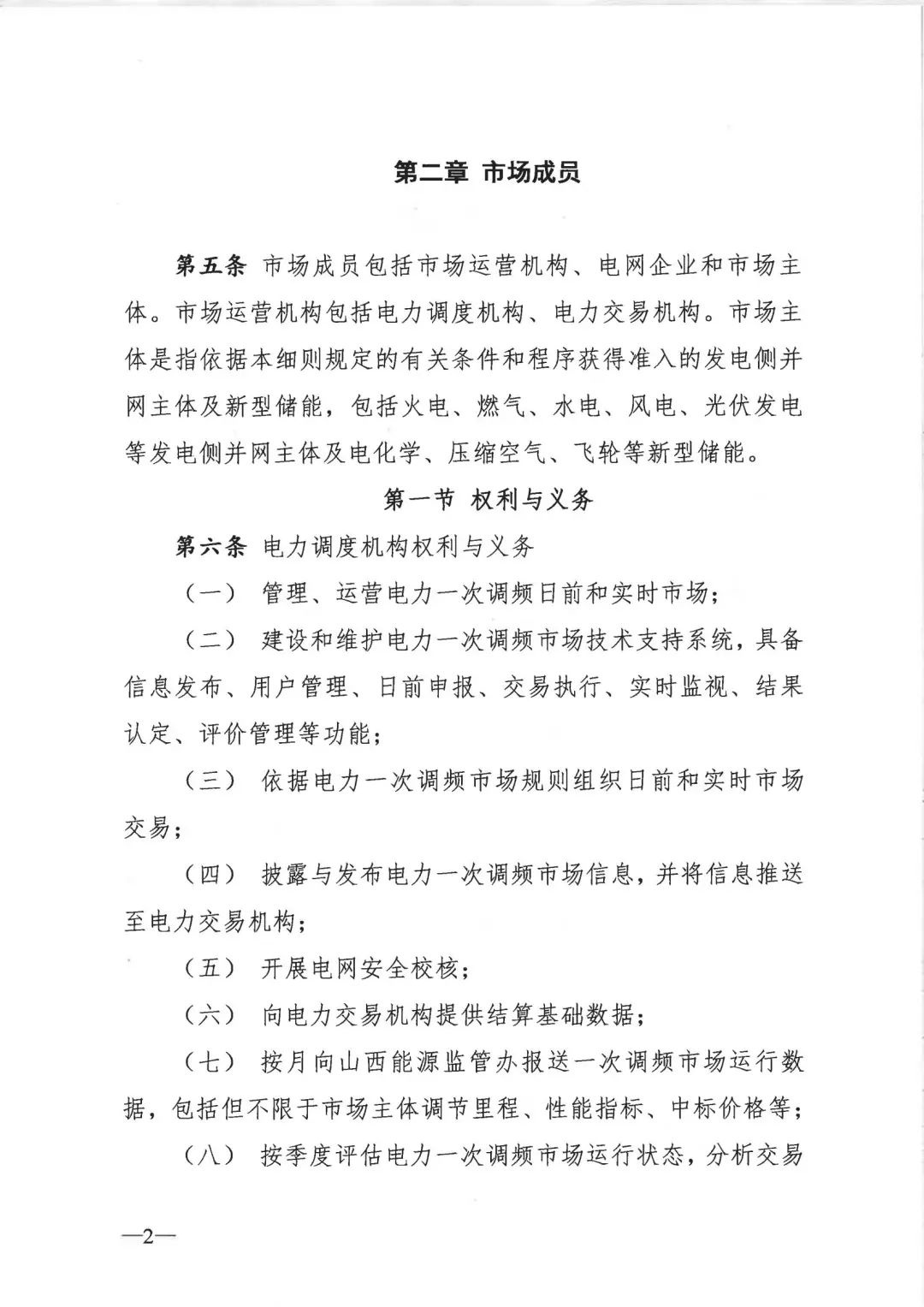
5月18日,山西能源监管办印发《山西电力一次调频市场交易实施细则(试行)》的通知,市场主体包括发电侧并网主体及新型储能。鼓励新能源企业通过双边协商交易向独立储能运营商购买一次调频服务。新能源企业与独立储能运营商的中长期交易合同须报市场运营机构备案。具体中长期交易组织方案和新能源企业购买独立储能一次调频服务后的补偿分摊计算方法另行制定。这是正式发布的全国首个针对新型储能参与一次调频有偿服务的地方政策。
独立储能运营商与新能源企业在中长期市场的签约容量由电力调度机构根据电网运行需要调度,剩余容量可继续以独立储能身份参与电力一次调频市场日交易。
市场主体申报的交易容量按照其申报容量的运行上、下限确定。新型储能市场主体需增加申报储能电站电量上下限,以确保储能电站在电量达到上限时系统不再下达充电指令,达到下限时系统不再下达放电指令。报价单位为元/MW,报价范围为5.0-10.0元/MW,报价最小单位为0.1元/MW。
此前,12月30日,山西能监办发布了《山西独立储能电站参与电力一次调频市场交易实施细则(试行)》征求意见稿,细则中明确了调频服务报价范围为5-10 元/MW,报价的最小单位是0.1元。储能参与一次调频的收益=调节性能×调节深度×结算价格,其中调节性能K值=响应时间×响应速率×响应精度。山西出台的独立储能参与一次调频的市场规则有利于发挥储能快速调节资源的作用。而一次调频也由原来发电厂义务提供服务,正式成为一项辅助服务品种,随着可再生能源装机比例的不断提升,一次调频纳入有偿服务或将成为趋势。

图片

图片

图片

图片

图片

图片

图片

图片

图片

图片

图片

图片

图片

图片

图片

图片

图片

图片

图片

图片

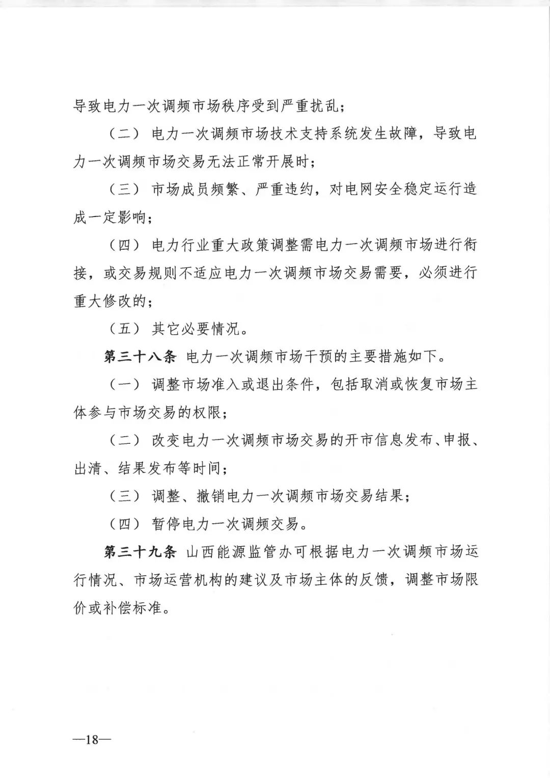
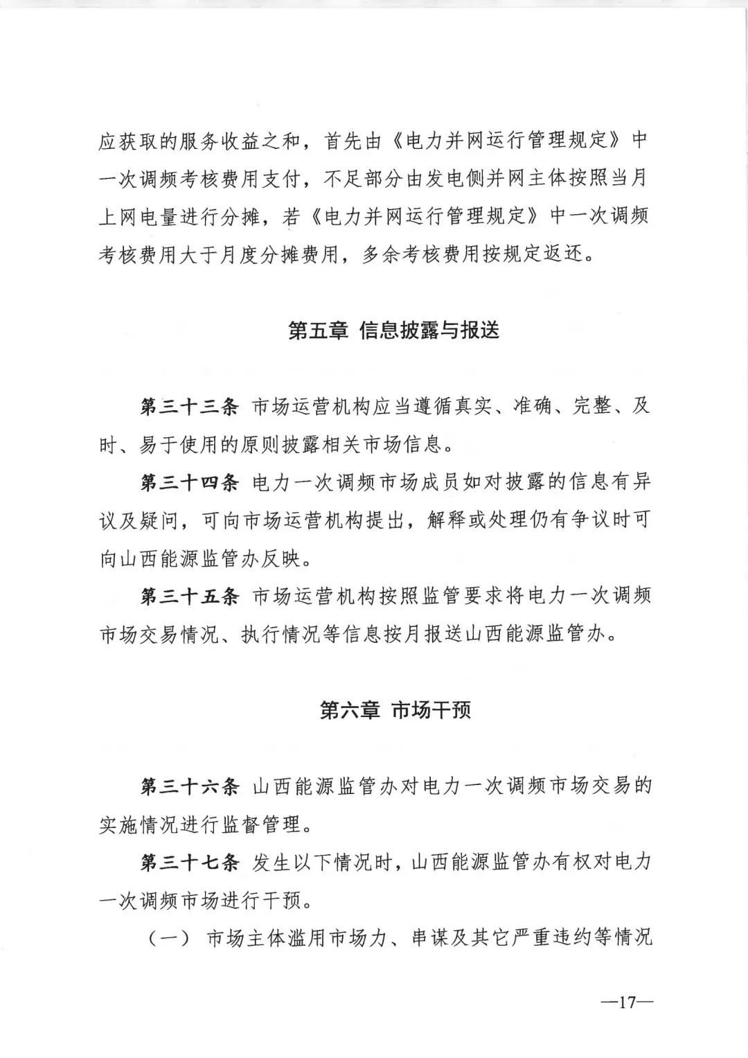
图片